SILKROAD
World Class 300 được lựa chọn là 1 trong top 300 dự án theo tiêu chuẩn toàn cầu bởi Bộ Kiến Thức Kinh Tế Hàn Quốc
INTRANET
KOREAN
ENGLISH
VIETNAMESE
THAI
เกี่ยวกับ SILKROAD
สารจากประธาน
ปรัชญาการบริหาร
คำขวัญองค์กร
วิสัยทัศน์
ประวัติความเป็นมา
อัตลักษณ์องค์กร
สาขาธุรกิจ
SILKROAD C&T
SILKROAD T&D
SILKROAD HANOI
SILKROAD VINA
SILKROAD THAI
R&D
เกี่ยวกับศูนย์วิจัย
ผลงานวิจัย
ESG
การบริหารคุณภาพ
การบริหารเพื่อสังคม
ศูนย์ประชาสัมพันธ์
ข่าวสาร SILKROAD
กิจกรรมศิลปวัฒนธรรม
รางวัลที่ได้รับ
วิดีโอแนะนำองค์กร
โบรชัวร์และแคตตาล็อก
การรับสมัคร
บุคลากรที่เรามองหา
การพัฒนาบุคลากร
ศูนย์บริการลูกค้า
ติดต่อสอบถาม
SILKROAD T&D
SILKROAD C&T
SILKROAD HANOI
สาขาธุรกิจ
SILKROAD T&D
SILKROAD C&T
SILKROAD T&D
SILKROAD HANOI
SILKROAD VINA
SILKROAD THAI
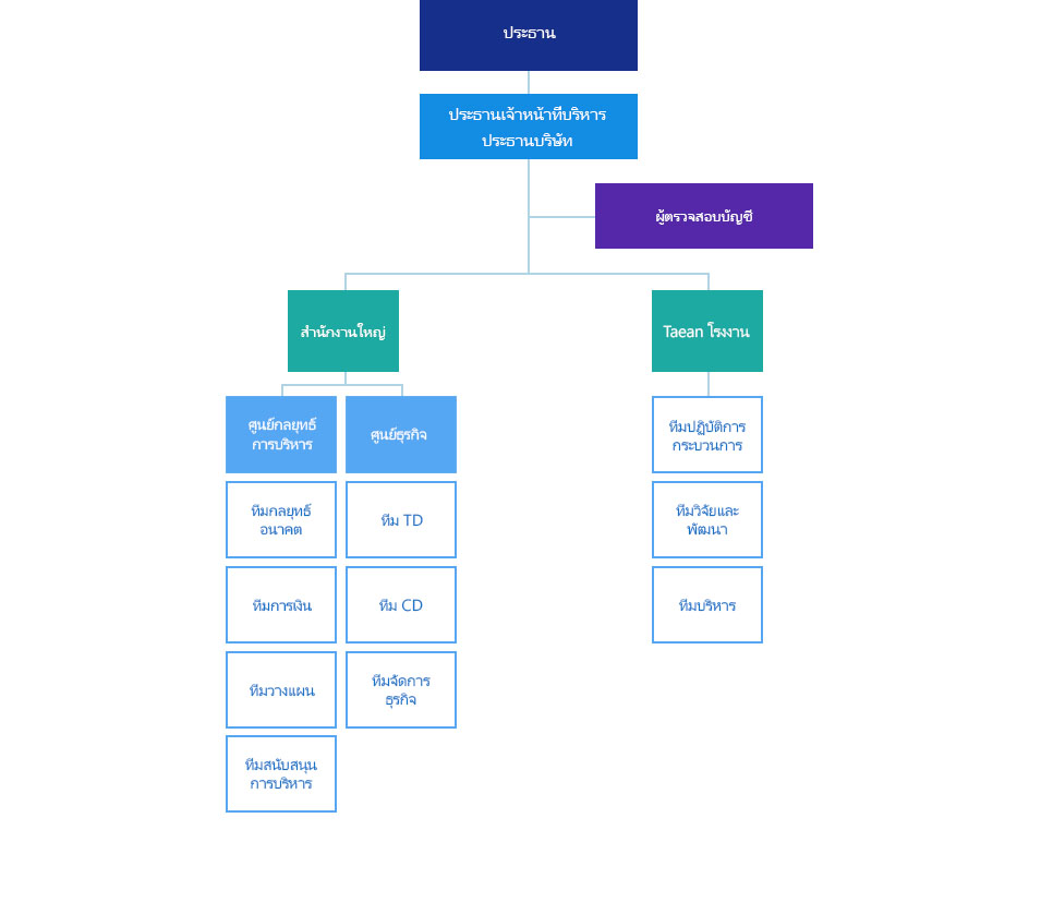
แผนผังองค์กร
ผลงานวิจัย
กิจกรรมศิลปวัฒนธรรม